고혈압 치료제 '로사르탄 불순물' 함유랑 초과, 회수대상 제품!
고혈압 치료제 로사르탄 아지도 불순물은 지난 9월 사르탄류 중 확인된 불순물 AZBT와 다른 성분으로 이번 안전성 조사는 해외 회수 등 의약품 안전성 정보에 따라 실시됐습니다.
이번 식약처의 고혈압 치료제 로사르탄 아지도 안전성 조사 결과 시중 유통 중인 306개 품목(99개社) 중 로사르탄 아지도 불순물이 1일 섭취 허용량을 초과해 검출되거나 초과 검출이 우려되는 295개 품목**(98개社)의 전체 또는 일부 제조번호 제품을 자발적으로 해당 제약사에서 회수하고 있습니다.
참고로 65개 품목(23개社)은 전체 또는 일부 제조번호 제품이 1일 섭취 허용량 이내인 것으로 확인되어 사용 가능하며 12월 1일부터는 로사르탄 아지도 불순물이 허용량 이하인 제품만 출하되고 있습니다.
해당 로사르탄 의약품 복용 환자들은 임의로 복용을 중단하지 말고 의·약사 상담 후 복용 지속 여부 등을 결정해야 하며, 필요시 ▲다른 제조번호로 교환 하거나 ▲다른 제품으로 재처방·재조제가 가능합니다.
중요 사항인 1일 섭취 허용량 이내 또는 회수 대상 의약품 현황에 대해서는 본글 맨 아래에 표로 올려놨습니다. 꼭 참고하시기 바랍니다.
"고혈압 치료제 '로사르탄 불순물' 함유랑 초과, 회수대상 제품!!"에 대한 더욱 자세한 내용은 식품의약품안전처에서 보도한 아래의 내용('로사르탄 아지도 불순물' 안전성 조사 결과 발표)을 참고하시기 바랍니다.
<알아두면 유익한 정보들~~~^^>
오미크론 치명성! 오래전부터 발생, 감기 바이러스와 비슷
‘로사르탄 아지도 불순물’ 안전성 조사 결과 발표
- 대다수 제품 1일 섭취허용량 초과, 자발적 회수중… 인체 위해 우려는 매우 낮아 -
□ 식품의약품안전처(처장 김강립)는 고혈압치료제인 로사르탄 성분 함유 의약품 중 아지도 불순물(이하 `로사르탄 아지도 불순물`*)에 대한 안전성 조사 결과, 1일 섭취 허용량(1.5㎍/일)을 초과(1.7~88.7㎍/일)했으나 인체 위해 우려는 매우 낮은 수준임을 확인했습니다.
* 5-(4'-((5-(azidomethyl)-2-butyl-4-chloro-1H-imidazol-1-yl)methyl)-[1,1'-biphenyl]-2-yl)-1H tetrazole: 로사르탄에서 특이적으로 발생하는 아지도 불순물[변이원성(유전적인 돌연변이를 일으키는 성질)은 확인되고 발암성은 확인되지 않은 물질]
○ 고혈압 치료제 로사르탄 아지도 불순물은 지난 9월 사르탄류* 중 확인된 불순물 AZBT**와 다른 성분으로 이번 안전성 조사는 해외 회수 등 의약품 안전성 정보에 따라 실시됐습니다.
* 로사르탄, 발사르탄, 이르베사르탄(3종)
** 5-(4`-(azidomethyl)-[1,1`-biphenyl]-2yl)-1H-tetrazole
○ 고혈압 치료제 로사르탄 아지도 안전성 조사 결과 시중 유통 중인 306개 품목(99개社) 중 로사르탄 아지도 불순물이 1일 섭취 허용량을 초과해 검출되거나 초과 검출이 우려*되는 295개 품목**(98개社)의 전체 또는 일부 제조번호 제품을 자발적으로 해당 제약사에서 회수하고 있습니다.
* 완제의약품 검사를 완료하지 않고, 원료의약품 검사 결과 등에 따라 회수
** (전체 제조번호) 241개 품목, (일부 제조번호) 54개 품목
- 참고로 65개 품목*(23개社)은 전체 또는 일부 제조번호 제품이 1일 섭취 허용량 이내인 것으로 확인되어 사용 가능하며 12월 1일부터는 로사르탄 아지도 불순물이 허용량 이하인 제품만 출하되고 있습니다.
* (전체 제조번호) 11개 품목, (일부 제조번호) 54개 품목
○ 해당 로사르탄 의약품 복용 환자들은 임의로 복용을 중단하지 말고 의·약사 상담 후 복용 지속 여부 등을 결정해야 하며, 필요시 ▲다른 제조번호로 교환 하거나 ▲다른 제품으로 재처방·재조제가 가능합니다.
※ 1일 섭취 허용량 이내, 회수 의약품 목록 확인방법
검색사이트
- 식품의약품안전처 대표 누리집 (www.mfds.go.kr) 또는 의약품안전나라 (nedrug.mfds.go.kr)
- 한국의약품안전관리원 홈페이지(www.drugsafe.or.kr)
검색방법 : ‘고혈압치료제’, ‘로사르탄’, ‘아지도 불순물’로 검색
< 고혈압 치료제 로사르탄 아지도 불순물 1일 섭취 허용량 설정 >
□ 식약처는 `로사르탄 아지도 불순물` 1일 섭취 허용량을 설정하기 위해 중앙약사심의위원회 자문(’21.11월)을 거쳤으며, 의약품 분야 국제 가이드라인(ICH M7)을 적용해 1.5㎍/일로 설정했습니다. 현재 ICH M7에서는 발암성이 확인되지 않은 변이원성 불순물에 대해 평생(70년)동안 매일 섭취할 때 ’무시 가능한 수준*’을 1일 섭취 허용량으로 정하고 있습니다.
* 추가 암 발생 가능성이 10만 명 중 1명 이하
< 고혈압 치료제 로사르탄 이지도 복용 환자에 대한 인체영향 평가 >
□ 식약처가 고혈압 치료제 로사르탄 아지도 불순물 1일 섭취 허용량이 초과 검출된 로사르탄 의약품을 복용한 대다수 환자의 건강상 영향을 평가한 결과, 추가적인 암 발생 가능성은 매우 낮은 수준인 10만명 중 0.54명이며 이는 무시 가능한 수준으로 확인됐습니다.
○ 로사르탄 아지도 불순물 초과 검출 제품 복용 환자에 대한 인체영향평가는 ▲건강보험심사평가원의 최근 6년간 처방자료 ▲국내 유통 중인 로사르탄 의약품의 1일 최대복용량 ▲불순물 시험검사 결과 등을 종합적으로 고려해 ICH M7에 따라 수행했습니다.
< 전문가와 환자 등 안내 사항 >
□ 고혈압 치료제 로사르탄 아지도 불순물 1일 섭취 허용량을 초과한 로사르탄 의약품을 복용했더라도 건강에 미치는 영향은 거의 없으므로 해당 제품을 처방받은 환자분들이 의약품의 복용을 임의로 중단해서는 안 됩니다. 건강상 우려가 있는 환자분은 해당 의약품을 처방받은 병‧의원을 방문해 해당 의약품의 복용 여부 및 재처방 필요성을 의료진과 상담해 주시기 바랍니다.
□ 정상 제품이 시중에 유통되고 있는 경우, 의료기관을 방문하지 않고 종전에 조제 받은 약국만 방문해도 다른 제조번호 제품으로 교환 받을 수 있고, 재처방을 희망하는 환자분은 다른 고혈압치료제로 재처방·재조제 받을 수 있습니다. 기존에 처방‧조제 받은 병‧의원 또는 약국에서 의약품을 재처방·재조제, 교환하는 경우 최초 1회에 한하여 환자 본인부담금*이 면제됩니다.
* 병·의원 또는 약국에 환자 본인이 직접 지불하는 금액
□ 보건복지부(장관 권덕철)는 현재 유통 중인 해당 고혈압 치료제 로사르탄 의약품의 재처방·재조제와 회수가 신속하고 원활하게 이루어질 수 있도록 지원하겠다고 밝혔습니다. 재처방·재조제에 대한 요양기관과 제약사 간 원활한 비용 정산을 위해 건강보험청구시스템을 활용할 수 있도록 지원할 예정입니다.
* 요양기관의 청구방법 등 관련 사항: 건강보험심사평가원 홈페이지 > 알림 > 공지사항 또는 요양기관업무포털 > 심사기준종합서비스 > 기타 > 공지사항
** 관련 문의: 건강보험심사평가원 콜센터(1644-2000)
○ 12월 7일 09시부터 건강보험심사평가원 의약품안전사용정보시스템(DUR)*을 통해 회수 사실을 병·의원 및 약국에 안내하고 있습니다.
* DUR(Drug Utilization Review) : 함께 먹으면 부작용이 있거나, 중복되는 약 등 의약품 안전 정보를 의사․약사에게 실시간으로 제공하는 서비스
○ 또한 건강보험심사평가원(의약품관리종합정보센터)으로 보고된 로사르탄 의약품의 유통 정보를 해당 제약사에 안내하고, 해당 의약품을 구매한 도매업체, 의료기관, 약국에도 필요한 정보를 제공하여 회수 및 반품이 신속하게 이루어지도록 하겠다고 밝혔습니다.
* 관련 문의: 건강보험심사평가원 의약품관리종합정보센터(033-739-2263~4)
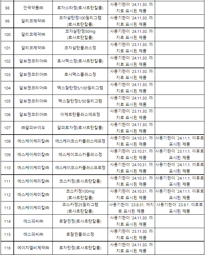
1일 섭취 허용량 이내 또는 회수 대상 의약품 현황
□ 조치 대상 로사르탄 의약품 구분
○ (1일 섭취허용량 이내 의약품) 전체 제조번호 미회수 및 일부 제조번호 회수 의약품으로 현재 사용 가능한 의약품
○ (사용가능제품) 교환 또는 재처방‧재조제가 원활하게 이루어질 수 있도록, 관련 제약사로부터 ’21.12.31.까지 공급계획 제출받아 제공, 참고로 ’21.12.1.부터는 불순물이 1일 섭취 허용량 이하인 의약품만 출하되고 있어 사용가능 제품은 지속적으로 확대될 예정 / ’22.1.1. 이후 공급계획은 주기적으로 식품의약품안전처 대표 누리집 등을 통해 안내할 예정
□ 전체 제조번호 미회수 의약품

□ 일부 제조번호 회수 의약품








□ 전체 제조번호 회수 의약품













본 저작물은 ‘식품의약품안전처’에서 ‘21년’ 작성하여 공공누리 제2유형으로 개방한 ‘ ‘로사르탄 아지도 불순물’ 안전성 조사 결과 발표(작성자:의약품관리과)’을 이용하였으며, 해당 저작물은 ‘식품의약품안전처 홈페이지(www.mfds.go.kr/index.do)’에서 무료로 다운받으실 수 있습니다.
** 항상 유익하고 행복한 이야기를 나누기 위해 노력합니다.^^*
** 함께 하는 행복을 누려요~~ 구독과 공감 댓글 클릭~~ 서로 소통해요^^v
** 오늘도 행복하시고, 모두 힘내세요~~ 감사합니다.
'[무병장수] 건강을 말하다' 카테고리의 다른 글
| 원숭이두창 증상, 감염, 국내 대응 진단체계 구축 (0) | 2022.05.22 |
|---|---|
| 안구건조증 발생 원인, 증상, 치료방법 "인공눈물 사용법" (0) | 2022.05.11 |
| 노로바이러스 식중독 증상, 감염원인, 예방법! (0) | 2021.11.15 |
| 파라인플루엔자 감염증 증상, 치료, 원인, 감염! (0) | 2021.10.29 |
| 어린이 독감 예방접종 예약 및 접종 방법! (0) | 2021.10.14 |
댓글