


현시대 속에서 중년층 이상이 두려워하는 병들을 나열하다 보면 꼭 들어가 있는 것이 바로 치매입니다.
그만큼 우리 주위에 치매를 앓고 있으며, 치매 환자를 돌보는 가정들도 많아지고 있다는 것입니다.
치매의 가장 두려운 점은 바로 기억이 사라지는 것입니다.
가족들과의 행복한 과거, 사랑하는 사람을 잊어버린다는 것, 또한 자신에 대해서도 서서히 백지화가 되어간다는 것이 참 두려운 것입니다.
치매환자 그리고 가족들 더하여 우리에게 좋은 소식이 들려왔습니다.
바로 국내연구진이 치매의 원인을 밝혀 냈다는 소식입니다.
국내연구진은 치매의 원인과 신경세포 사멸의 세포와 분자 수준의 기전을 밝혀냈습니다.
치매는 오랜 기간에 걸쳐 진행되는 질병으로, 치매 후기 단계에 신경 세포 사멸이 유도되면 치매의 진행을 막을 수 없습니다. 따라서 신경세포 사멸 전 단계의 원인과 과정을 이해하는 것이 중요합니다.
지난 수년간 치매 치료제 개발은 주로 아밀로이드 독성 물질인 아밀로이드베타가 치매의 원인 물질이라는 가설에 근거하여 진행되었으나, 항체치료제 등으로 아밀로이드베타를 제거한 후에도 중증 치매가 지속되는 현상과 아밀로이드베타가 증가해도 치매가 보이지 않는 현상은 설명하기 어려웠습니다.
하지만 이번에 연구진은 반응성 별세포를 타깃으로 하는 과산화수소 감소만으로 치매 진행이 억제될 수 있음을 확인하여, MAO-B 또는 과산화수소를 표적으로 하는 치매의 새로운 진단 및 치료 전략을 세우고 수행할 계획입니다.
치매의 원인과 연구 결과에 대해서는 과학기술정보통신부가 보도한 아래의 내용(국내연구진, 치매의 원인을 밝히다)을 참고하시기 바랍니다.^^


국내연구진, 치매의 원인을 밝히다.
- 기초과학연구원(IBS)과 한국과학기술연구원(KIST)이 함께, 중증 반응성 별세포에서 과량 생성되는 과산화수소에 의한 산화스트레스가 치매 발병 원인임을 확인 -
□ 치매의 원인과 신경세포 사멸의 세포와 분자수준의 기전이 밝혀졌다.
ㅇ 기초과학연구원(원장 노도영) 인지 및 사회성 연구단 이창준 단장과 전희정 선임연구원 연구팀은 한국과학기술연구원(원장 윤석진) 뇌과학연구소 류훈 단장 연구팀과 함께 치매 초기에 나타나는 반응성 별세포*에 의한 신경세포 사멸과 치매병증 유도 기전을 처음으로 밝혀냈다.
* 비신경세포인 별세포가 뇌질환으로 인해 크기와 기능이 변한 상태
ㅇ 과학기술정보통신부(장관 최기영)와 기초과학연구원 및 한국과학기술연구원은 이번 성과가 11월 17일 01시(한국시간) 세계적인 학술지 네이처 뉴로사이언스(Nature Neuroscience, IF 21.126)에 게재되었다고 밝혔다.



□ 치매는 오랜 기간에 걸쳐 진행되는 질병으로, 치매 후기 단계에 신경 세포 사멸이 유도되면 치매의 진행을 막을 수 없다. 따라서 신경세포 사멸 전 단계의 원인과 과정을 이해하는 것이 중요하다.
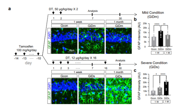
ㅇ 이에, 연구진은 뇌가 독성 물질을 분해하는 과정에서 나타나는 반응성 별세포가 치매 초기에서도 나타난다는 사실에 주목하여, 반응성 별세포 중 중증 반응성 별세포가 신경세포의 사멸과 치매를 유도한다는 사실을 실험적으로 증명하는데 성공하였다.
ㅇ 연구진은 새롭게 개발한 별세포의 반응성 조절 모델을 통해, ‘경증 반응성 별세포’는 자연적으로 회복되는 반면, ‘중증 반응성 별세포’는 비가역적으로 신경세포를 사멸시키고 치매를 진행시킨다는 사실을 확인하였다.
ㅇ 이에 대한 기전으로, 별세포에 의한 독성 물질 분해 과정에서 활성화된 모노아민 산화효소 B (MAO-B) 단백질*과 이로 인하여 과량 생성된 활성 산소의 한 종류인 과산화수소가 ‘중증 반응성 별세포’뿐만 아니라, 뇌염증, 질산화 스트레스, 타우 병증 등을 유도하여 신경세포를 사멸시키는 원리를 규명하였다. 이러한 기전은 3차원(3D)으로 구현한 인간 세포 치매 모델과 사후 치매 환자의 뇌에서도 동일하게 관찰되었다.
* 세포 내 마이토콘드리아에 존재하며 모노아민의 분해를 촉진하는 효소.
□ 지난 수년간 치매 치료제 개발은 주로 아밀로이드 독성 물질인 아밀로이드베타가 치매의 원인 물질이라는 가설에 근거하여 진행되었으나, 항체치료제 등으로 아밀로이드베타를 제거한 후에도 중증 치매가 지속되는 현상과 아밀로이드베타가 증가해도 치매가 보이지 않는 현상은 설명하기 어려웠다.
ㅇ 이번 연구에서 아밀로이드베타 보다는 오히려 중증 반응성 별세포가 치매 유도의 핵심 요소임을 처음으로 증명하여, 지금까지 치매 병인에 대한 가설로는 설명되지 않았던 부분을 밝혀낸 것이다.



□ 연구진은 반응성 별세포를 타깃으로 하는 과산화수소 감소만으로 치매 진행이 억제될 수 있음을 확인하여, MAO-B 또는 과산화수소를 표적으로 하는 치매의 새로운 진단 및 치료 전략을 세우고 수행할 계획이다.
ㅇ 전희정 선임연구원은 “뇌의 독성물질과 함께 스트레스, 뇌손상, 바이러스 감염 등에 의한 산화 스트레스* 증가로 중증 반응성 별세포가 발생할 수 있는데, 이를 막으면 치매의 진행을 차단할 수 있다.”고 연구의 의미를 밝혔다.
* 활성산소종의 생성과 분해의 불균형으로 인해, 활성산소증이 과다하게 집적된 상태
◦ 류훈 단장은 “알츠하이머 치매환자의 뇌에서는 반응성 별세포가 신경세포를 손상시키는 원인으로 작용하여 이 반응성 별세포의 비정상적 활성을 제어하는 연구가 중요하다.”고 말했다.
◦ 이창준 단장은“지금까지 알츠하이머 치매의 부산물로만 여겼던 반응성 별세포가 신경세포사멸의 주원인임을 새롭게 밝혀서 기쁘고, 치매로 고통 받는 환자들에게 조금이라도 도움이 되길 바란다.”고 전했다.
<알아두면 유익한 정보~~^^>
☞ 항생제 내성 예방수칙! 항생제는 감기약이 아닙니다!
☞ 보이스피싱 피해 구제 절차 및 통신사기 피해 환급법 시행령!



용 어 설 명
1. 별세포(astrocyte)
○ 뇌에서 가장 많은 수를 차지하는 별 모양의 비신경세포
2. 반응성 별세포
○ 별세포(astrocyte)는 평소 뇌의 항상성을 유지하는 역할을 하지만, 치매를 포함한 뇌질환에서 별세포의 수와 크기가 증가하고 다양한 기능적 변화를 동반한다고 알려져 있음. 이렇게 변화된 별세포의 상태를 ‘반응성 별세포’라고 함.
3. 경증 반응성 별세포
○ 별세포의 크기가 증가하고, 기능적 변화가 동반되지만, 주변 신경세포 생사에 영향이 없고, 시간이 지나면서 별세포의 반응성이 회복됨.
4. 중증 반응성 별세포
○ 비가역적으로 별세포의 수와 크기가 증가하고, 기능적 변화를 동반하며, 주변 신경세포를 사멸시키고 치매가 진행됨.



5. 모노아민 산화효소 B (MAO-B) 단백질
○ 세포 내 마이토콘드리아에 존재하는 단백질로, 모노아민의 분해를 촉진하는 효소임. 신경계의 신경전달물질 등의 대사에 중요한 역할을 한다고 알려져 있음. 모노아민 산화효소 B는 뇌세포 중 주로 별세포에 발현한다고 알려져 있으며, 반응성 별세포에서 그 활성이 증가되어 있음.
6. 산화스트레스
○ 활성산소종의 생성과 분해의 불균형으로 인하여 활성산소종이 과다하게 집적된 상태에 세포가 노출된 상황을 일컬음.
7. 질산화 스트레스
○ 활성산소종과 함께 활성질소종이 과다하게 집적되어 세포를 손상시키는 상태.
8. 타우 병증
○ 세포 내 타우 단백질이 이상 응집되면서 tau tangle등이 나타나는 현상으로, 치매를 포함한 다양한 뇌질환에서 관여한다고 알려져 있음.
본 저작물은 ‘과학기술정보통신부’에서 ‘20년’ 작성하여 공공누리 제1유형으로 개방한 ‘국내연구진, 치매의 원인을 밝히다.(작성자:기초연구진흥과)’을 이용하였으며, 해당 저작물은 ‘과학기술정보통신부 홈페이지(www.msit.go.kr/web/main/main.do)’에서 무료로 다운받으실 수 있습니다.
** 항상 유익하고 행복한 이야기를 나누기 위해 노력합니다.^^*
** 함께 하는 행복을 누려요~~ 구독과 공감 댓글 클릭~~ 서로 소통해요^^v
** 오늘도 행복하시고, 모두 힘내세요~~ 감사합니다.



'[무병장수] 건강을 말하다' 카테고리의 다른 글
| 당뇨환자도 걱정 없이 먹을 수 있는 식사제품이 나옵니다.(식약처) (1) | 2020.11.29 |
|---|---|
| 2020년 국가건강검진 기간연장 및 신청방법! (1) | 2020.11.19 |
| 항생제 내성 예방수칙! 항생제는 감기약이 아닙니다! (0) | 2020.11.17 |
| 노로바이러스 증상 및 예방 총정리! (0) | 2020.11.14 |
| 보건소 인공지능, 사물인터넷 기술로 어르신 건강관리서비스 개시! (0) | 2020.10.29 |
댓글